科研中心
网站首页
科研项目
纵向科研项目
横向科研项目
科研团队
优秀科研团队
优秀科研人才
科研平台
省级科研平台
地市级科研平台
校级科研平台
科研成果
科学技术奖
优秀成果奖
知识产权
政策法规
法律法规
国家政策
山东省政策
学校政策
其他
学术委员会
学校科协
下载专区
纵向科研表单
横向科研表单
科研经费表单
科研成果表单
专利转化表单
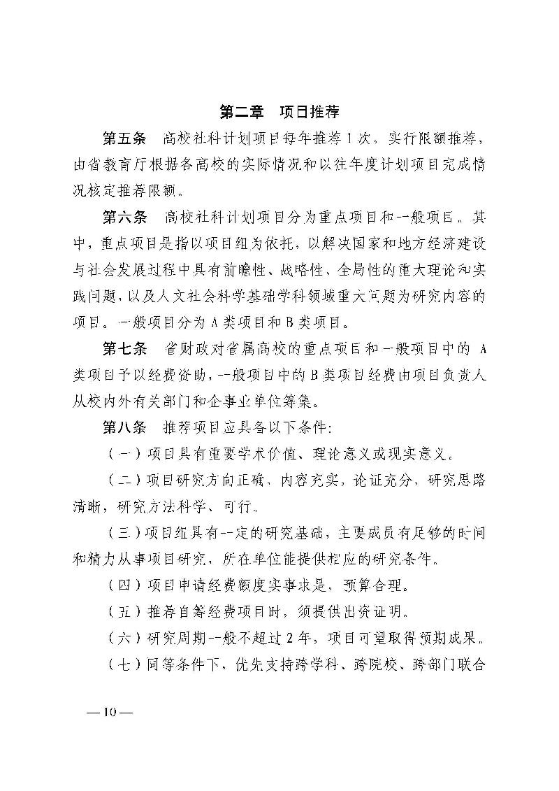
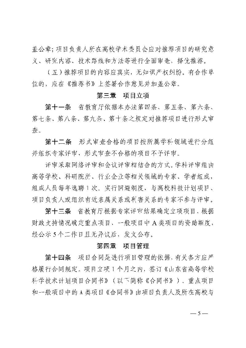
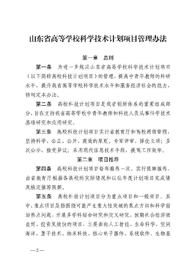
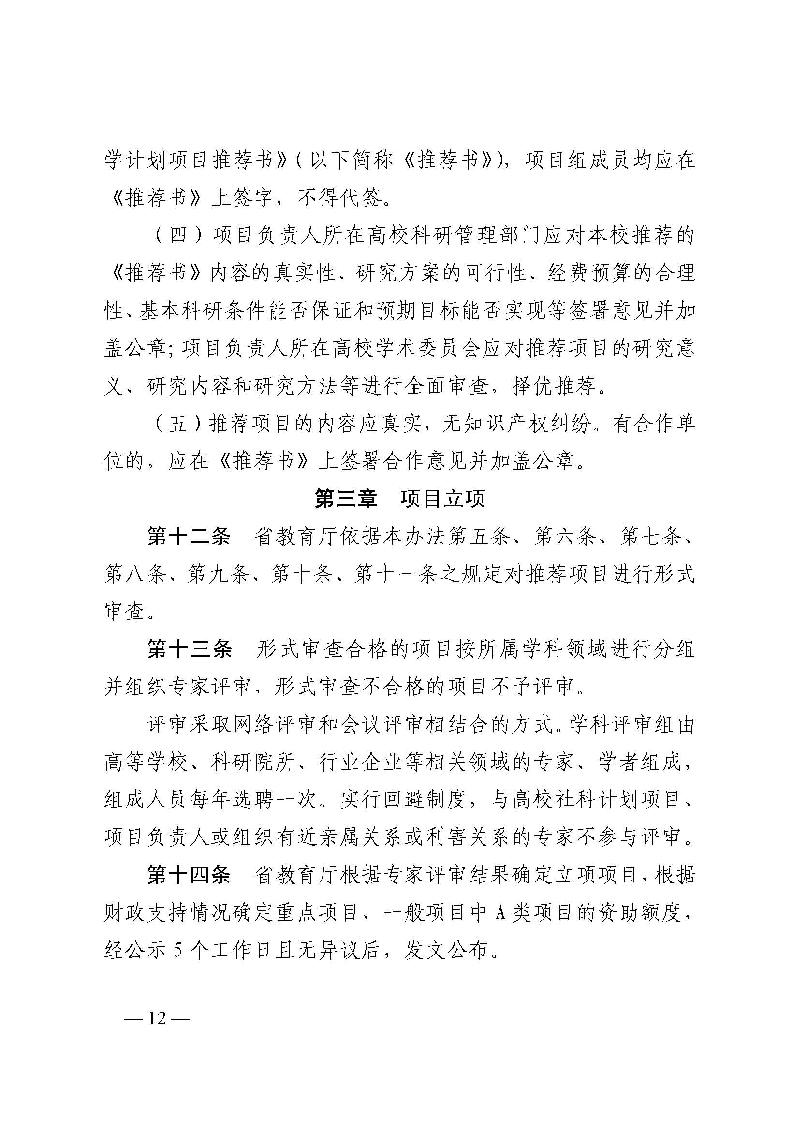
山东省教育厅关于印发山东省高等学校科学技术计划项目管理办法和山东省高等学校人文社会科学计划项目管理办法的通知
发布时间:2017-09-11
浏览次数:
128
下载:
山东省高等学校科学技术计划项目管理办法和山东省高等学校人文社会科学计划项目管理办法 鲁教科发〔2017〕 1 号.pdf