继续教育与培训部
学校首页
本站首页
部门概况
部门概况
部门职能
联系方式
学历教育
自学考试
成人教育
职业培训
技能证书
退役军人培训
其他培训项目
合作交流
校友工作
校友动态
校友活动
校友讲堂
校友风采
下载专区
专技平台
今天是:
欢迎访问继续教育与培训部网站!
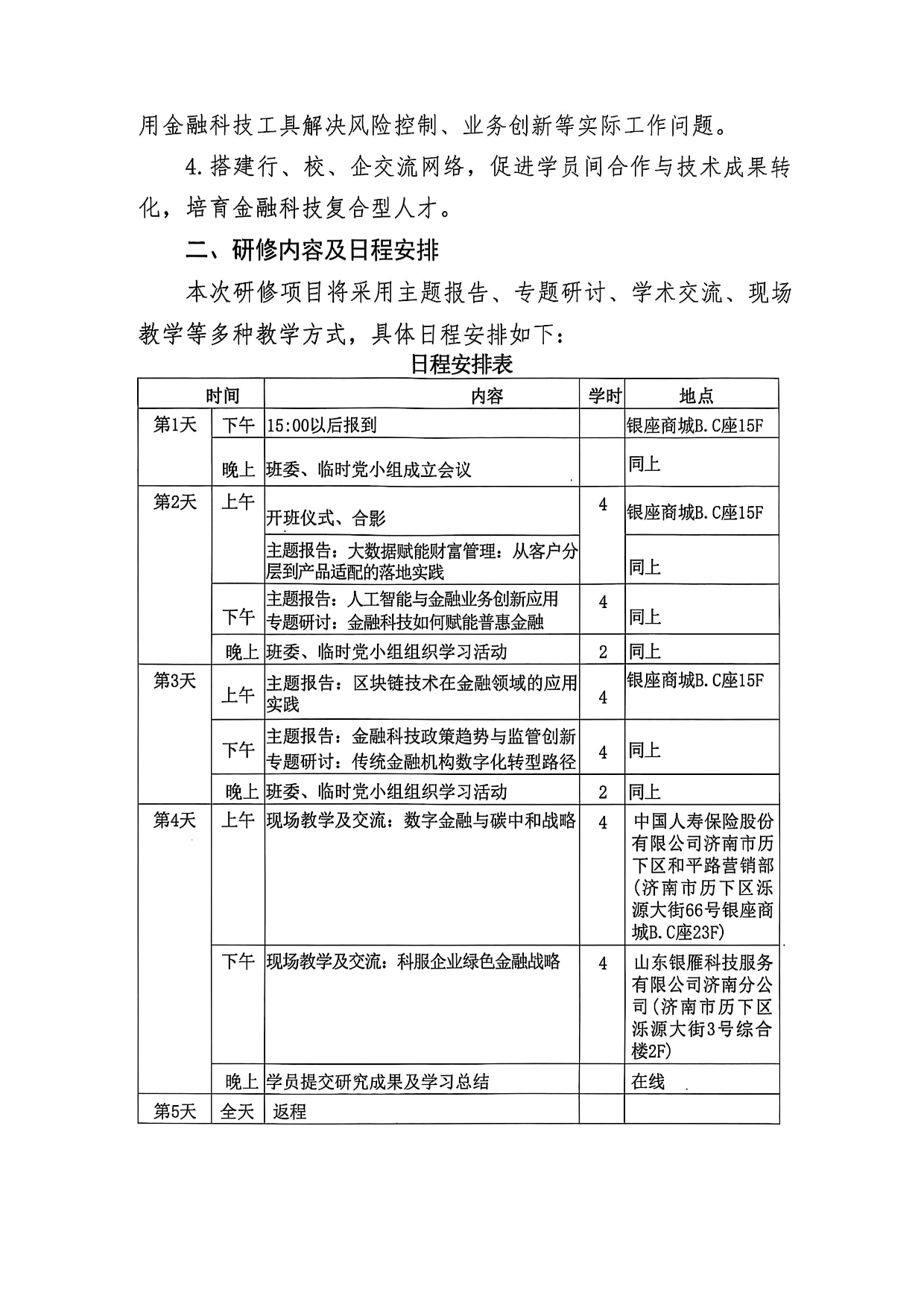
关于举办金融科技前沿应用与创新发展高级研修班的通知
发布时间:2025-11-10
浏览次数:
152
关于举办金融科技前沿应用与创新发展高级研修班的通知(盖章版).pdf