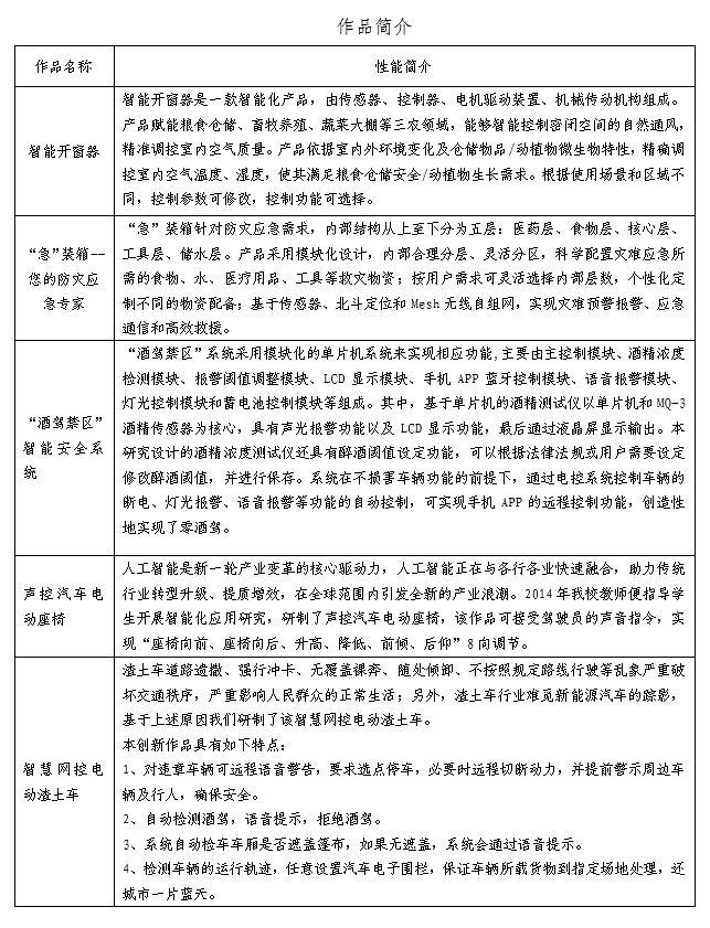
2月14日,我校创新创业中心、智能制造工程系、电子与通信工程系团队一行前往章丘大学园区,参加创业创新优秀成果展。我校本次交付参展的科技创新成果包括“智慧网控电动渣土车”“智能开窗器”“‘酒驾禁区’智能安全系统”“声控汽车电动座椅”“‘急’装箱——您的防灾应急专家”,以上成果将在章丘大学园区创业创新优秀成果科技展厅展出。本次交付参展的五项科技创新成果,完全由我校师生独立研发制造,是我校科创类比赛获奖项目的典型代表。

章丘大学园区管理服务中心为本次参展的创业创新优秀成果举行了简短的交付仪式,管理服务中心副主任高震表示将持续为驻地学校科创工作提供服务,继续努力打造校企合作平台,为大学园区创客提供展示舞台,同时为驻地校企深度合作牵线搭桥。我校创客团队表示将会继续努力,不虚青春不负韶华,潜心研发为科技强国做出自己的努力。
近年来学校积极推动“赛教融合、赛训融合”鼓励师生参赛,把技能竞赛、科创竞赛和教学实训有机融合,实现以赛促教促学促训,形成了独具特色的科技创新人才培养模式,引导大学生走技能实践成才之路,依托实训基地、校内科技创业园、校外产业园等打造赛训实践平台,不断提高毕业生培养质量,促进了毕业生更充分更高质量就业。(创新创业中心 智能制造工程系 电子与通信工程系)





